20% Off your first consulting service!
Leidseplein 29, 1017 PS, Amsterdam

Schoorsteen Verwijderen in Haarlem

Project: Schoorsteen Verwijderen in Haarlem – Van Tekeningen tot Volledige Uitvoering

Voor dit project in Haarlem hebben we een complete schoorsteenverwijdering uitgevoerd, van de eerste technische tekeningen tot de uiteindelijke uitvoering. Het verwijderen van een schoorsteen vraagt om nauwkeurige planning en een veilige aanpak om de integriteit van de woning te waarborgen. Bij Tekenpunt nemen we elke stap voor onze rekening, zodat de klant verzekerd is van een probleemloos proces en een professioneel eindresultaat.

Stap 1: Analyse en Ontwerp voor de Schoorsteenverwijdering

We begonnen met een grondige inventarisatie van de situatie en de wensen van de klant. Het doel was om de schoorsteen veilig te verwijderen en tegelijkertijd de stabiliteit van de woning te behouden. Op basis van deze analyse hebben we een technisch ontwerp en plan van aanpak opgesteld, waarbij rekening werd gehouden met de constructieve eisen van de woning in Haarlem.

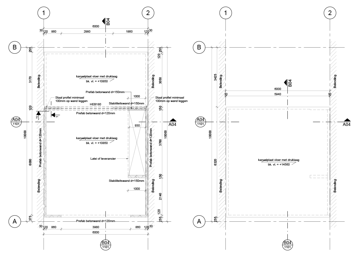
Stap 2: Bouwtekeningen en Technische Specificaties

Na de goedkeuring van het plan maakten we gedetailleerde bouwtekeningen voor de schoorsteenverwijdering. Deze tekeningen bevatten de technische details van de verwijdering, inclusief aanpassingen aan de dak- en vloerconstructie. De tekeningen vormen de basis voor de veilige uitvoering van de verwijdering, zodat alle betrokkenen weten wat er precies moet gebeuren.

Stap 3: Constructieberekeningen voor Stabiliteit

Onze constructeurs hebben constructieberekeningen uitgevoerd om de stabiliteit van de woning te waarborgen na de verwijdering van de schoorsteen. Deze berekeningen zijn essentieel om ervoor te zorgen dat de draagconstructie van de woning voldoet aan alle veiligheidsnormen. We hebben nauwkeurig berekend welke versterkingen nodig waren om de schoorsteen zonder risico’s te kunnen verwijderen.

Stap 4: Vergunningsaanvraag voor de Schoorsteenverwijdering

In sommige gevallen is voor het verwijderen van een schoorsteen een vergunning vereist, vooral in oudere wijken in Haarlem. Wij verzorgden het gehele vergunningsproces, inclusief het indienen van de bouwtekeningen en constructieberekeningen bij de gemeente. Dankzij onze ervaring met de lokale regelgeving verliep de aanvraag soepel en snel, zonder zorgen voor de klant.

Stap 5: Uitvoering van de Schoorsteenverwijdering door Eigen Team

Met de goedgekeurde vergunning op zak gingen we over tot de uitvoering. Ons eigen team van vakmensen verwijderde de schoorsteen op een veilige en efficiënte manier, volgens de bouwtekeningen en constructieve vereisten. We zorgden ervoor dat de ruimtes netjes werden afgewerkt en dat het dak en de vloeren perfect zijn hersteld, zodat er geen sporen van de schoorsteen achterblijven.

Oplossing van Uitdagingen en Bottlenecks

Tijdens het project kwamen we enkele uitdagingen tegen, zoals het veilig afdichten van de ontstane opening in het dak en het verstevigen van de draagconstructie. Onze constructeurs en uitvoerders werkten nauw samen om de beste oplossingen te vinden, zodat de schoorsteenverwijdering zonder problemen werd afgerond. Door onze flexibele en probleemoplossende aanpak konden we de klant een veilig en duurzaam resultaat garanderen.

Eindresultaat van de Schoorsteenverwijdering in Haarlem

Na de verwijdering van de schoorsteen is de woning in Haarlem stabiel en veilig, met een strakke afwerking waar geen sporen van de schoorsteen zichtbaar zijn. Dankzij ons complete traject, van ontwerp tot realisatie, hebben we de klant volledig ontzorgd en een hoogwaardig resultaat opgeleverd. Dit project toont aan hoe Tekenpunt als specialist in schoorsteenverwijdering zorgdraagt voor een veilige en efficiënte uitvoering.

Overweeg je ook een schoorsteenverwijdering in Haarlem of omgeving? Neem contact met ons op voor een vrijblijvend gesprek en ontdek hoe wij jouw project van begin tot eind kunnen realiseren.

Leave a Reply

Your email address will not be published.Required fields are marked *